Skip to content
profile
About
Vision Mission
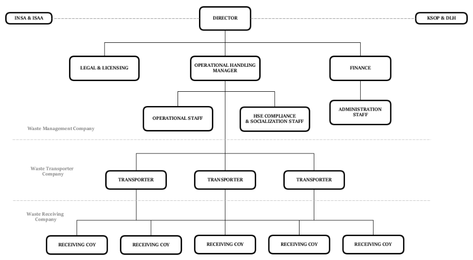
Organizational Structure
Operational
Media & Publications
Contact
Language
English
Indonesia
Chinese
profile
About
Vision Mission
Organizational Structure
Operational
Media & Publications
Contact
Language
English
Indonesia
Chinese
Menu
Organizational Structure